推荐产品
联系我们
维多利亚vic008
电话:0755-23087599
手机:13808858392
邮箱:dunianhua@leweitech.com
地址:深圳市宝安区西乡鹤洲恒丰工业城B11栋5楼东
PN8235_SOP7六级能效15.5W充电器ic方案
所属分类:138足彩吧
品牌:芯朋微
型号:PN8235
封装:SOP7
功率:15.5W
电流:3.1A
型号:PN8235
封装:SOP7
功率:15.5W
电流:3.1A
订购热线:0755-23087599
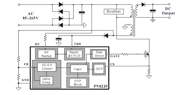
PN8235产品概述:
PN8235集成超低待机功耗原边控制器及800V智能高压启动模块,外驱功率DMOS,外部Rg可调。PN8235用于高性能、外围元器件精简的充电器、适配器和内置电源。PN8235为原边反馈工作模式,可省略光耦和TL431。内置高压启动电路,可实现芯片空载损耗(230VAC)小于50mW。在恒压模式,采用多模式技术提高效率并消除音频噪声,使得系统满足6级能效标准,可调输出线补偿功能能使系统获得较好的负载调整率;在恒流模式,输出电流和功率可通过CS脚的电阻进行调节。该芯片提供了极为全面的智能保护功能,包含逐周期过流保护、过压保护、开环保护、过温保护、输出短路保护和CS开路保护等。
PN823产品特点:
内置高压启动电路,小于50mW空载损耗(230VAC)
采用多模式技术提高效率,满足6级能效标准
外驱DMOS,外部Rg可调
全电压输入范围±5%的CC/CV精度
原边反馈可省光耦和TL431
恒压、恒流、输出线补偿外部可调
无需额外补偿电容
无音频噪声
智能保护功能
过温保护 (OTP)
VDD欠压&过压保护 (UVLO&OVP)
逐周期过流保护 (OCP)
CS开/短路保护 (CS O/SP)
开环保护 (OLP)
典型应用图:


关注骊微
收藏骊微










