推荐产品
联系我们
维多利亚vic008
电话:0755-23087599
手机:13808858392
邮箱:dunianhua@leweitech.com
地址:深圳市宝安区西乡鹤洲恒丰工业城B11栋5楼东
SD8666QS 36W内置MOS原边PWM控制芯片
所属分类:SLAN/士兰微
品牌:士兰微
型号:SD8666QS
封装:EHSOP-5-325-1.7
功率:36W
电流:12v3a
型号:SD8666QS
封装:EHSOP-5-325-1.7
功率:36W
电流:12v3a
订购热线:0755-23087599
SD8666QS概述:
SD8666QS 是用于开关电源的内置高压功率MOSFET、外置采样电阻的准谐振电流模式PWM+PFM 控制器。
SD8666QS 原边PWM控制芯片具有多重模式控制:在重载下,高压时工作在QR 模式,可以减小开关损耗,低压时工作固定频率(55KHz)的CCM 模式。在中载和轻载下,工作在QR+PFM 模式,可以提高转换效率。在空载下,进入打嗝模式,有效地降低电路的待机功耗。
SD8666QS 具有抖频功能,以降低EMI。具有峰值电流补偿功能,在不同的AC 输入电压下能保持极限输出功率一致。还有软启动功能,在上电过程中减小器件应力。
SD8666QS原边PWM控制芯片内部集成了各种异常状态的保护功能,包括VCC过压保护,输出过载保护,输出过压保护,前沿消隐,逐周期峰值限流,输出二极管短路保护,AC 输入电压欠压/过压保护和过温保护等。
SD8666QS原边PWM控制芯片主要特点:
■ QR 模式改善EMI 和减小开关损耗
■ 轻载下的PFM 模式提高效率
■ 空载时进入打嗝模式
■ 低压重载升频提高极限输出功率
■ 抖频改善EMI
■ 峰值电流补偿
■ 软启动
■ VCC 过压保护
■ 输出过载保护
■ 前沿消隐
■ 逐周期峰值限流
■ 输出二极管短路保护
■ AC 输入电压欠压/过压保护
■ 外部可设的输出过压保护
■ 过温保护
SD8666QS典型输出功率能力:
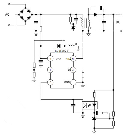
SD8666QS典型应用电路图:
| 产品 | 85-265V | |
| 适配器 | 开放式 | |
| SD8666QS | 36W | 48W |
SD8666QS典型应用电路图:

SD8666QS应用领域:
■ 开放式电源
■ 适配器
■ 机顶盒电源
芯片SD8666QS可广泛适用于36W适配器或48W开放环境,包括通用适配器、快充、显示器和平板电视等,典型应用于12V3A适配器方案,更多sd8666qs应用电路、sd8666qs数据手册、规格书及应用资料请向士兰微代理足彩竞彩单场
申请。>>
关注骊微
收藏骊微









